
Remote patient monitoring (RPM) has been evaluated in COPD, but with varying results. We aimed to evaluate whether a tablet system that monitors disease-related parameters in patients with COPD could influence physical and mental health-related quality of life, compared with usual care (UC).
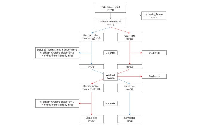
70 patients with Global Initiative for Chronic Obstructive Lung Disease (GOLD) group D COPD (61% women, aged 71±8?years, forced expiratory volume in 1?s % predicted 41±13%, COPD Assessment Test (CAT) 19±7?points) were recruited at the COPD centre in Gothenburg, Sweden, and randomised to a tablet-based RPM system or UC for a 26-week period, after which they crossed over to the alternative management for another 26?weeks. The Short Form-12 (SF-12) (primary outcome), CAT, modified Medical Research Council (mMRC) Dyspnoea Scale, EuroQol-5 Dimensions (EQ-5D) and Hospital Anxiety and Depression Scale (HADS) were evaluated at four visits. Exacerbations were continuously reported, as was adherence to RPM.
59 patients completed the study: 28 patients randomised to start with UC and 31 randomised to start with RPM. The changes in the SF-12 Physical Component Summary (PCS) (UC: ?1.17±6.90 versus RPM: ?1.06±8.15) and Mental Component Summary (MCS) (UC: 0.63±11.14 versus RPM: ?0.63±8.15), as well as in CAT, the mMRC scale, the EQ-5D, HADS anxiety, HADS depression and number of exacerbations, were similar in both intervention periods. Neither the 26-week UC period nor the intervention significantly affected the measured outcomes. There was a 95% adherence rate during RPM.
A 26-week tablet-based RPM system that monitors CAT, oxygen saturation, blood pressure, pulse, weight and physical activity, connected to a case manager, is feasible and safe, but did not influence health-related quality of life in patients with COPD GOLD D.